PA866KY 系列单三相电测表

PA866KY 系列单三相电测表

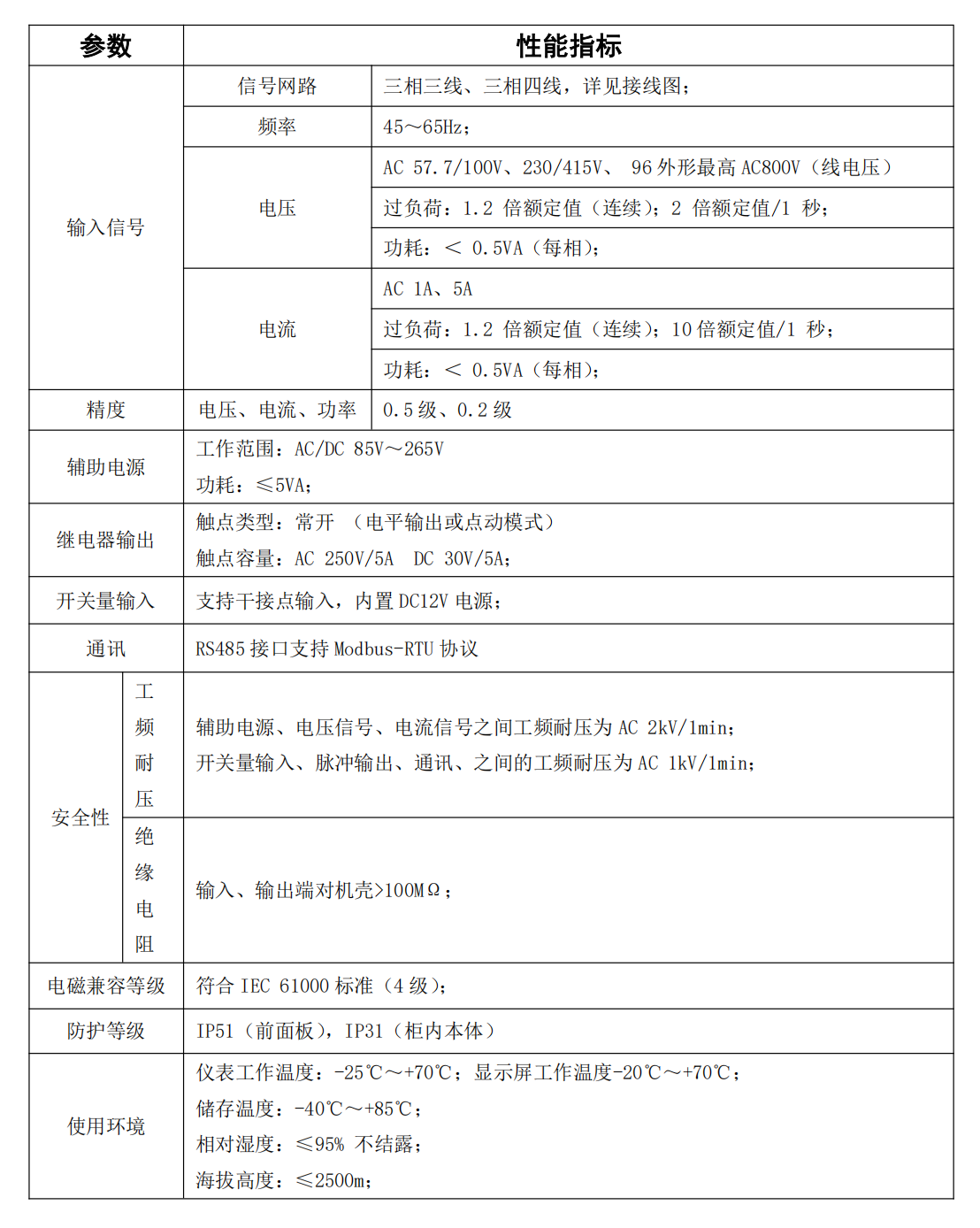
PA866KY 系列单三相电测表,采用小巧外形以及极短的表体进深,特别适合抽屉柜等狭小安装空间的应用,同时具备高对比度大视角的液晶显示屏,显示内容表达丰富,能实现全电量测量和显示,包括动态报警、开关量输入输出状态、SOE 事件记录、回路负荷率等。仪 表采用卡扣式固定设计,提高柜体装配效率,适用于各行业开关柜配电屏回路配电测控。

产品特点
三相多功能智能抄表支持多种通讯方式
  • 产品介绍
  • 使用说明书
  • 视频

image.png