HCWS-240/3无线温度监测系统(4.3寸屏)

HCWS-240/3无线温度监测系统(4.3寸屏)

无线温度监测系统具有极高的可靠性和安全性,可直接安装到每台高压开关、母线接头、户外刀闸、变压器等容易产生高温的电气接点处。系统配备标准通讯接口,可联网运行。通过上位机软件,可记录高压设备实时运行温度的数据。为高压设备的维修提供历史数据,实现了高压设备热故障预知维护。

产品特点
无线温度监测系统故障预知联网运行
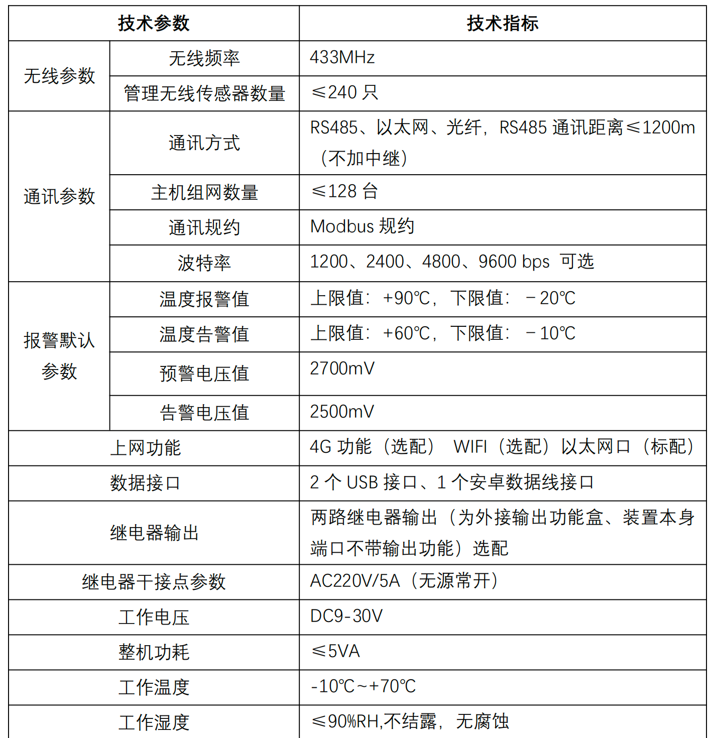
  • 产品介绍
  • 使用说明书
  • 视频

image.png